北京疫情四川疫情/北京疫情成都疫情对比
在31个省确认了23例新病例,包括1例当地病例
在31个省(自治区、直辖市)和新疆生产建设兵团12月19日零时至24时共确认新增23例确诊病例,其中22例为输入性病例 ,1例为本地病例(辽宁)。

月16日0—24时,全国31个省(自治区 、直辖市)和新疆生产建设兵团报告新增确诊病例31例,其中本土病例8例(均在辽宁大连市) ,境外输入病例23例 。

是的,国家卫健委网站通报,1月5日0—24时 ,31个省(自治区、直辖市)和新疆生产建设兵团报告新增确诊病例32例,其中境外输入病例9例(广东3例,陕西3例,上海2例 ,天津1例),本土病例23例(河北20例,北京1例 ,辽宁1例,黑龙江1例)。

月23日0—24时,31个省(自治区、直辖市)和新疆生产建设兵团报告新增确诊病例21例 ,其中本土病例15例(新疆13例,辽宁2例),境外输入病例6例(广东5例 ,上海1例)。以下为详细数据及分析:新增确诊病例总体情况 当日新增确诊病例总数为21例,较前几日数据波动较小,属于近期低水平增长范围 。
月14日0—24时 ,31个省(自治区 、直辖市)和新疆生产建设兵团报告新增确诊病例73例。
月8日0—24时,31个省(自治区、直辖市)和新疆生产建设兵团报告新增确诊病例83例。

全国5省现北京关联病例是怎么回事?
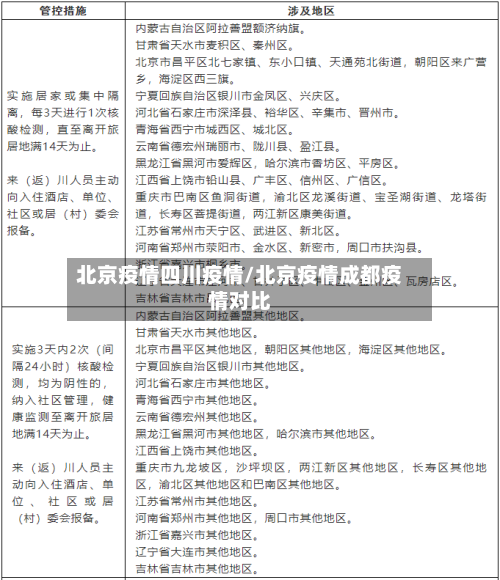
〖壹〗、截止至2020年6月19日,自11日以来,全国已有辽宁 、四川、河北、浙江和河南5省出现北京确诊关联病例 。其中辽宁3例 ,四川1例,河北11例,浙江1例 ,河北1例。6月18日0时至24时,北京新增报告本地确诊病例25例、疑似病例2例 、无症状感染者2例。
〖贰〗、北京市首例境外输入关联病例为42岁男性刘某某,流行病学调查显示其可能因接触楼下邻居污染的楼梯环境感染。 以下是详细情况:患者基本信息:刘某某 ,男,42岁,北京籍 ,现住海淀区苏州街3号大河庄苑,属北京市首例境外输入关联病例 。发病与就诊过程:3月10日出现疲劳、发热等症状,服药后体温恢复正常。
〖叁〗 、北京首例境外输入关联病例为刘某某 ,其感染可能与楼下邻居李某污染楼梯环境有关。具体情况如下:李某情况:3月5日由英国抵京居家隔离观察,期间有小区内活动和超市购物活动,3月7日走楼梯到小区办理出入证,3月9日发病 ,3月11日走楼梯步行至海淀医院就诊,3月12日确诊 。
〖肆〗、一般关联病例:这些病例间的关系是二代病例,意味着原本未患病的个体因与已确诊病例有密切接触而被传染发病。境外输入关联病例:特指境外输入的二代病例 ,即中国境内的密切接触者因与从境外返回的确诊病例有接触而被传染发病。例如,2020年3月21日广东省出现的首例境外输入关联病例即属于此类 。
疫情各地出现地点2003
003年SARS疫情在各地出现的主要地点及相关情况如下:广东:广东是2003年SARS疫情最早出现的地区。2002年11月16日,广东佛山出现首例不明原因肺炎病例 ,但疫情的集中爆发和扩散始于2003年的广州。广州作为华南地区的交通枢纽和人口密集城市,成为疫情早期传播的重要节点 。
003年SARS疫情在中国多地出现,主要集中于广东、北京 、四川、上海等地。具体爆发与扩散情况如下:广东是疫情的初始集中爆发地。2002年底至2003年初 ,SARS疫情在广东部分地区出现,并逐渐扩散 。广州作为广东省会,成为疫情早期最严重的区域之一。
非典疫情在中国最早于2002年11月16日在广东佛山被发现。2003年2月3日至14日 ,广东发病进入高峰;3月上旬,非典在华北地区传播和蔓延;4月中下旬,疫情波及全国26个省、自治区 、直辖市。 疫情发展关键节点首个病例出现在2002年11月16日的广东佛山 。
非典疫情是在2003年爆发的。非典(SARS)疫情于2002年11月16日在中国广东佛山出现首例病例,2003年2月开始引起全球广泛关注 ,世界卫生组织(WHO)于2003年3月12日发布全球警报,7月5日宣布疫情结束。该疫情共波及全球29个国家和地区,累计报告病例8096例 ,其中死亡774例,病死率约为6% 。
中国非典疫情于2002年11月在广东佛山首次出现,2003年2月开始集中爆发 ,7月全球疫情结束。 疫情时间线首例病例于2002年11月16日在广东佛山出现。疫情在2003年2月于广东省集中爆发,并扩散至全国乃至全球 。世界卫生组织(WHO)在2003年3月12日发出全球警报。
北京人扎堆爬香山、四川人摘口罩聚众喝茶?疫情还没结束啊各位!!!_百...
四川广元扎堆喝茶:2月20日,广元市发布公告恢复室外坝坝茶等场所营业 ,部分市民认为政府允许营业就代表可以前往,于是在利州广场扎堆喝坝坝茶,现场“人山人海 ” ,有人戴口罩,有人直接不戴口罩,若存在感染源,后果不堪设想。
网友留言: