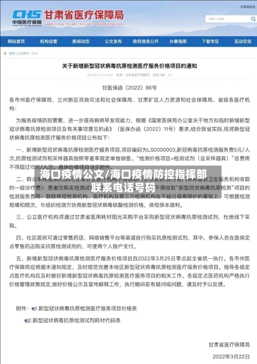
海口疫情公文/海口疫情防控指挥部联系电话号码
疫情防控的信息怎么写(二)
〖壹〗 、二 是 狠抓 安全 应急 检查。 出动X余人次 ,对XX等疫情防控重点区域开展安全管理指导检查,重点检查XX安全应急管理措施落实情况,详细查看了XX台账、XX运行记录等 ,对检查中发现的问题督促受检单位立即落实整改措施,确保疫情防控期间环境安全,防止疫情蔓延 。

〖贰〗、x月x日 ,xx省新型冠状病毒肺炎疫情防控工作指挥部疫情防控组发布紧急通知,要求切实落实“外防输入 、内防扩散”的防控策略,切实保障人民群众生命安全和身体健康。 通知称,自x月x日xx省xx市xxx发生本土新冠肺炎病例以来 ,疫情已外溢扩散至多个省市,涉及机场、旅游景点等特殊场所,疫情扩散风险大 ,防控形势严峻复杂。

〖叁〗、科学宣传疫情防护知识,提高公众自我保护意识 。 1少吃一顿饭,亲情不会淡! 1 万众一心 众志成城 防控疫情 。 1注意防护 ,不恐慌,不传谣。 1加强联防联控 构筑群防群治抵御疫情的严密防线 。

公文写作模版之三条线(1)
党员干部自我要求类模板1:严以律己“三条线 ”个人感情线:公道正派,不因私情影响决策 ,保持公正立场。公私警戒线:自重自警,区分公事与私事,杜绝以权谋私。为人处事线:反躬自省 ,注重言行一致,维护党员干部形象。示例:在干部选拔中,需严守个人感情线,确保任人唯贤;在资源分配中 ,需划清公私警戒线,杜绝优亲厚友 。
公文书写规范要求字号规格:标题用2号宋体,正文用3号仿宋 ,每页22行 、每行28字,A4纸打印。结构层次:第一层用“一”,第二层用“一” ,第三层用“⒈ ”,第四层用“⑴”。成文日期:用汉字,“零”写为“○ ” ,右空4字 。
核心要点类:聚焦关键,明确方向此类模板通过提炼核心要素,将复杂工作简化为“抓重点、破难点、通堵点”等关键环节 ,突出目标导向。“三劲三点”工作法 韧劲:固根铸魂,把握土壤着力点 恒劲:风雨如磐,掌握精准发力点 闯劲:乐于担当,把稳工作落脚点适用场景:干部作风建设、长期任务推进。
【2020省考热点】关于新冠疫情,奉上官方范文70篇,速收藏!
〖壹〗 、热点与重点的关系:以能力为核心申论考察的核心是材料分析、归纳概括及文字表达能力 ,话题本身(如疫情)并非决定性因素 。例如,无论材料涉及疫情防控还是社会治理,解题技巧均围绕“审题-找点-加工-书写”展开。建议:优先掌握申论基础方法论 ,如“归纳概括题如何提炼关键词 ”“综合分析题如何逻辑分层”。
〖贰〗、作为一名退伍军人 、一名有着25年党龄的老党员,梁溪区行政综合执法大队环卫中队的副中队长李红同志,坚守初心、勇担使命 ,在疫情肆虐之际主动请缨,第一时间加入梁溪区抗击疫情机关党员志愿服务队,为社区的家家户户送上了防疫的“保护伞” ,用实际行动诠释了基层党员志愿者的担当 。
〖叁〗、或许医护人员疫情防控工作心得体会范文是你正在寻找的内容,希望能对你有所帮助,请收藏。 医护人员疫情防控工作心得体会范文 篇1 疾风知劲草 ,烈火见真金。疫情突袭,xxx在身患绝症 、双腿萎缩的情况下,日以继夜地坚守阵地一个多月,他每天都处在极限的状态下工作 ,妻子感染隔离,他也无暇照顾 。

公文写作三大主题金句
公文写作中,金句的选用需紧扣发展、奋进、担当三大主题 ,既体现时代精神,又彰显行动力与责任感。以下从借鉴素材中提炼并分类总结,结合公文语境优化表达:发展主题:立足当下 ,展望未来“风劲帆满海天阔,俯指波涛更从容。
人民日报金句摘抄(公文写作适用)时间与奋斗主题“年华似水,匆匆流淌 ,所有人终将老去,但总有人正年轻。 ”适用场景:强调代际传承 、青年责任或时间紧迫性 。延伸解读:以流水喻时间,凸显个体生命有限与集体精神永续的对比 ,激励珍惜当下、接续奋斗。
以下是从《人民日报》等来源总结的公文写作金句,涵盖时代精神、民生情怀 、奋斗理念等多个主题,适用于不同场景的公文写作:时代发展与历史使命“生逢盛世,我们享受着新时代的和平阳光 ,书写着新时代的奋斗华章。”强调个人与时代的紧密联系,适用于开篇点题或总结升华,展现积极向上的时代精神 。
疫情封闭居家办公通知
〖壹〗、疫情封闭居家办公通知1 尊敬的各位同事:为切实加强新型冠状病毒感染的疫情防控工作 ,同时保证项目进展及客户需求,确保员工人身安全,经公司研究 ,公司将延续居家线上办公模式,现将相关安排通知如下:为保证项目进度,公司自20xx年x月x日起 ,大部分员工已开启了居家办公模式。
〖贰〗、单位因疫情原因居家办公的通知1 近期,境外新冠疫情加速蔓延,国内多点出现散发病例甚至局部聚集性疫情 ,随着春节临近,疫情加速传播风险进一步加大。
〖叁〗、疫情期间居家办公的通知 篇1 尊敬的客户朋友:您好!根据深圳市疫情防控形势,为有效管控疫情传播扩散风险,切实保障客户及员工的生命安全和身体健康 ,我司积极响应深圳市疫情防控指挥部号召,经研究决定:3月14日-3月18日,安排全体深圳员工居家办公 。
〖肆〗 、非防疫岗位人员需居家办公 ,减少人员流动与聚集风险。若居住地所在社区有防疫或服务需求,工作人员需向社区报到,就地转为志愿者 ,参与社区防疫(如协助核酸检测、物资配送等)或社区服务(如信息登记、秩序维护等)。实施时间:措施自2022年3月14日至20日执行,为期7天 。
〖伍〗 、疫情期间居家办公管理通知1 尊敬的客户朋友及合作伙伴:为全面配合各项疫情防控政策,阻断疫情传播 ,我公司结合当下疫情及实际情况,经公司研究决定,做如下安排:公司全体职工疫情管控期间实行居家办公管理。
〖陆〗、公司疫情居家办公通知范文如下:公司各部门:近期 ,疫情防控形势复杂严峻,为加强防控、积极应对,公司各部门人员必须在思想上高度重视,为了保障每位员工及家人的安全 ,现就相关事项通知如下:上下班途中防疫 所有员工请上下班全程佩戴口罩,发现身边有咳嗽等可疑现象人员,应保持一米以上间距。
公文如何写成美文:用好四知 、四问、四求、四看
将公文写成美文需综合运用“四知 、四问、四求、四看”方法 ,通过系统化思维与精细化操作提升公文质量,使其兼具规范性与文学性 。 具体方法如下:四知:夯实写作基础知古 掌握本单位、本领域的历史资料,包括过往公文 、工作成果、经验教训等。通过历史脉络分析 ,明确当前工作的定位与方向,避免重复劳动或偏离传统优势。
看是否得体:维护形象,把握分寸 ,确保公文符合礼仪规范,体现专业水准。 看是否严谨:经得起推敲,避免错误 ,确保公文逻辑严密,无懈可击 。 看是否细致:检查文字、格式等细节,确保公文格式规范,排版美观 ,无错别字和语法错误。
首先,四知是写作的基础。要知古,了解单位历史 ,掌握历史资料;要知今,及时收集总结当前工作资料;要知中,学习上级精神 ,总结上级文件;要知外,阅读各类文章,借鉴其他单位经验 。其次 ,四问为写作的指导。
二是成立了以村党支部书记为第一责任人的领导小组。结合全村布局,科学划分了3个片区,实行村干部包巷 、党员包户工作制度 ,形成了全面推行和落实“四知四清四掌握 ”工作机制 。三是进一步细化“四知四清四掌握”工作内容。
网友留言: